Cloudera on hybrid cloud
Cloudera SDX
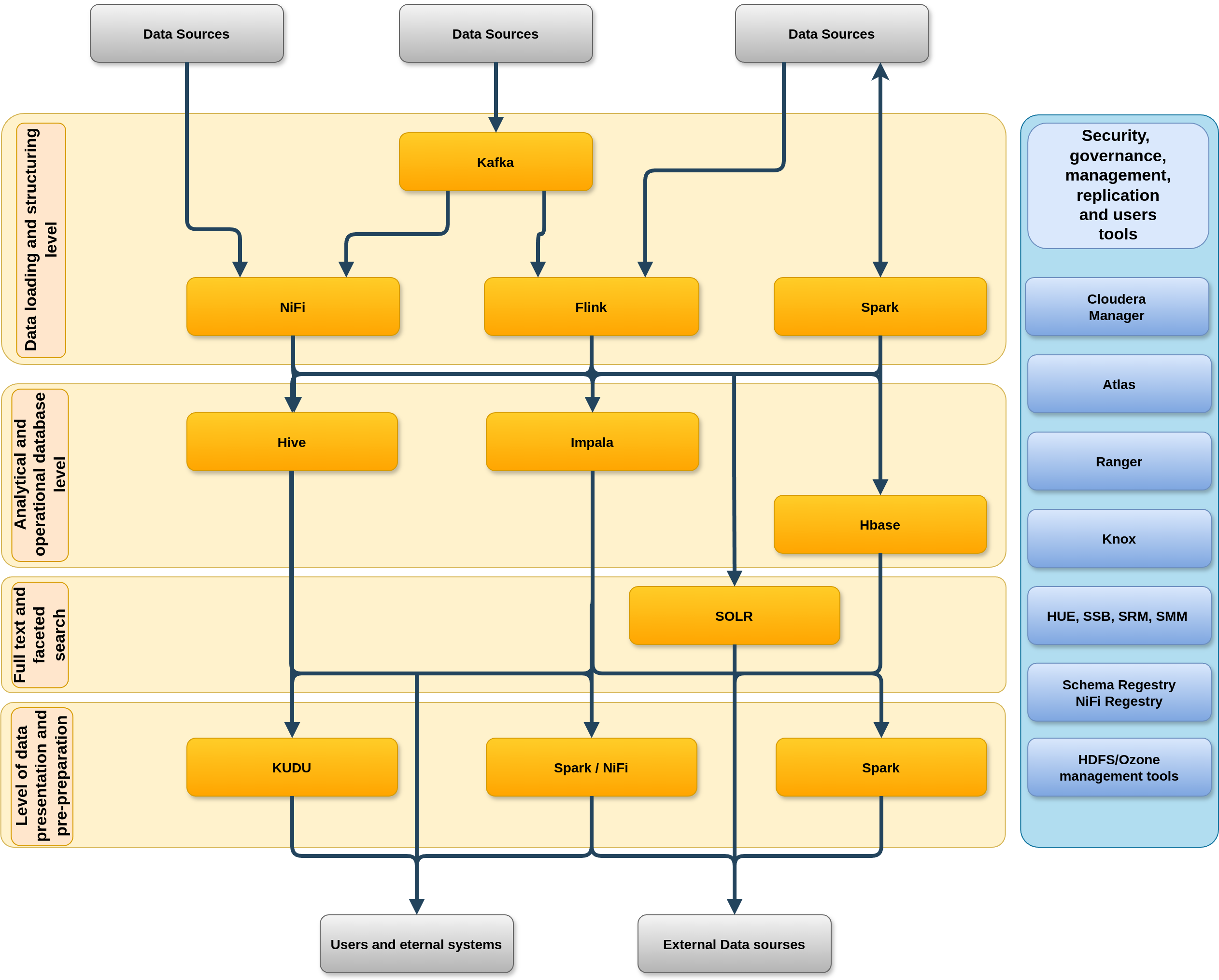
Data Lakehouse
Software & Technology Services
Ukraine
Based in Ukraine, AM-BITS delivers comprehensive IT solutions to organizations across banking, telecoms, retail, and manufacturing. Its services span network and computing infrastructure, data storage, virtualization, cybersecurity, enterprise system monitoring, and technical support.AM-BITS believes that successful modern businesses are built on powerful, cost-effective IT platforms. To date, the company has completed more than 350 projects with its clients.
Keeping services running after significant disruption for businesses and citizens
Since the start of the war in Ukraine, businesses in the region have faced significant disruption. Keeping critical services running as normal for citizens has been essential, so too has been safeguarding operational and customer data. Within a month of the war starting, the Ukrainian government amended its legislation to make it easier for organizations to store data outside of the region, which saw a rapid acceleration in businesses in Ukraine looking to move their data assets from on-premises to cloud environments.
Yet, many businesses face challenges when migrating to the cloud and are hindered by the volume and variety of data they have. A typical cloud migration can take six months or more, depending on the size of data and available skills, which is time many Ukrainian businesses didn’t have. Data security and sensitivity is also a key consideration for clients operating in highly regulated industries, such as telecoms and banking. To enable Ukrainian businesses to migrate to the cloud quickly and securely, AM-BITS has built its own modern data platform, powered by Cloudera.
“It is essential that businesses in Ukraine continue to function and support local citizens. With Cloudera, we were able to provide a technical safe harbor for our clients’ data assets. With its security and governance features, businesses can swiftly and safely migrate to the cloud without disruption,” said Tetiana Kubyshkina, CDO, AM-BITS
Consolidating data securely into a single platform
Cloudera on cloud includes Shared Data Experience (SDX), which is an integral part of all Cloudera deployments regardless of infrastructure. This provided the architecture that enabled AM-BITS to rapidly build a multi-tenant data platform that keeps different clients’ data separate and secure. SDX provides integrated and consistent security and agile governance, so AM-BITS’ clients can ensure unified access to data and services, which is always authorized, tracked, and audited. These traceability and quality control features are paramount for AM-BITS’ highly regulated banking and telecoms clients.
AM-BITS’ modern data platform enables Ukrainian businesses to optimize cloud costs, allowing them to scale resources up and down as required. In addition, Cloudera automatically classifies new data to minimize duplicated information and eliminate the need for costly additional cloud storage. The automatic characterization of data also ensures compliance with corporate and industry standards.
“The AM-BITS data platform, powered by Cloudera, is redefining business resilience in Ukraine. It ensures data security, compliance, and cost efficiency at a time when many companies need it,” said Yevgen Manzhulyanov, CEO, AM-BITS.
True flexibility that future-proofs data migration and storage
AM-BITS data platform has hugely shortened Ukrainian businesses’ timelines for migrating to the cloud. Businesses using the platform have been able to migrate to the cloud and get data into production without disruption in a matter of a few months, rather than the six months or more it would have taken to move on-premises data directly to a public cloud provider. The first adopters of the AM-BITS platform have been some of the country’s largest enterprises in telecommunications and banking, handling more than 200 TB of data per day within months of going live.
As Cloudera seamlessly operates across hybrid environments, AM-BITS’ clients have the flexibility to quickly adapt to changing legislation. Businesses can securely migrate all their data to the cloud, then move to a different cloud or bring sensitive data back on-premises if required, without huge cost and without disruption to citizen services. This approach also enables businesses to avoid cloud vendor lock-in and make use of multiple cloud service providers.
In the future, the strong data foundation provided by the AM-BITS platform will empower Ukrainian businesses to implement analytics and train machine learning models, so they can unlock more value from the information they hold.
“Adopting Cloudera has enabled AM-BITS to transform cloud migration for Ukrainian businesses. It’s faster, flexible, and future-ready,” said Yevgen Manzhulyanov, CEO, AM-BITS.
